ในวงการผลิตภัณฑ์บำรุงผิวสมัยใหม่ มีส่วนผสมเพียงไม่กี่ชนิดที่ได้รับการยอมรับทางวิทยาศาสตร์มากเท่ากับนิโคตินาไมด์ (ไนอะซินาไมด์, CAS No.:98-92-0) นิโคตินาไมด์เป็นที่รู้จักในด้านความเสถียร ความปลอดภัย และกิจกรรมทางชีวภาพที่หลากหลาย จึงถูกนำมาใช้กันอย่างแพร่หลายในเครื่องสำอางที่ช่วยชะลอวัย ในปี 2022 นักวิจัยได้ทำการศึกษาแบบผสมผสาน PvN โดยใช้กรดโพลีดีออกซีไรโบ nucléique (PDNA) วิตามินซี และนิโคตินาไมด์กับเซลล์เคราติโนไซต์ เซลล์เมลาโนไซต์ในชั้นหนังกำพร้า และเซลล์ไฟโบรบลาสต์ของมนุษย์ ผลการศึกษาแสดงให้เห็นว่าประโยชน์ของนิโคตินาไมด์ต่อผิว ได้แก่ การลดเม็ดสี และการปรับปรุงความยืดหยุ่นของผิวอย่างเห็นได้ชัด ผลการค้นพบเหล่านี้มีความเชื่อมโยงอย่างใกล้ชิดกับกลไกการส่งสัญญาณที่ซับซ้อนของนิโคตินาไมด์ในการชะลอวัย ซึ่งมีอิทธิพลต่อเม็ดสี การอักเสบ การซ่อมแซมเกราะป้องกัน การสังเคราะห์คอลลาเจน และอายุขัยของเซลล์
ในฐานะโรงงานผลิตส่วนผสมบำรุงผิวคุณภาพสูง Viablife จะแบ่งปันพื้นฐานทางวิทยาศาสตร์เบื้องหลังบทบาทของนิโคตินาไมด์ในการช่วยชะลอวัยของผิวในเครื่องสำอาง โดยนำเสนอการอภิปรายที่ชัดเจน มีโครงสร้าง และอิงตามงานวิจัย ซึ่งสอดคล้องกับข้อมูลเชิงกลไกที่ทันสมัยที่สุด

ประโยชน์ของนิโคตินาไมด์ต่อผิวพรรณในด้านการชะลอวัยที่ได้รับการพิสูจน์ทางวิทยาศาสตร์แล้ว
ประโยชน์ของนิโคตินาไมด์ต่อผิวหนัง เกิดจากการมีส่วนร่วมในปฏิกิริยาทางชีวเคมีที่สำคัญ โดยเฉพาะอย่างยิ่งการเผาผลาญ NAD⁺ ในฐานะสารตั้งต้นของ NAD⁺ มันช่วยสนับสนุนการผลิตพลังงานในเซลล์ การซ่อมแซม DNA และการป้องกันสารต้านอนุมูลอิสระ ซึ่งเป็นหน้าที่ที่ลดลงตามธรรมชาติเมื่ออายุมากขึ้น เมื่อระดับ NAD⁺ ลดลง เซลล์จะประสบปัญหาการทำงานของไมโทคอนเดรียผิดปกติ เกิดความเครียดจากอนุมูลอิสระเพิ่มขึ้น และการสร้างเซลล์ใหม่ช้าลง นิโคตินาไมด์แบบทาช่วยฟื้นฟูหน้าที่เหล่านี้ ส่งผลให้เห็นผลลัพธ์ในการต่อต้านริ้วรอยได้อย่างชัดเจน
จากการศึกษาของ PvN ในปี 2022 พบว่านิโคตินาไมด์มีฤทธิ์ชัดเจนในการลดการผลิตเมลานิน ควบคุมการถ่ายโอนเม็ดสี และเสริมสร้างส่วนประกอบของเมทริกซ์นอกเซลล์ ซึ่งเป็นการยืนยันคุณค่าในการรักษาการเปลี่ยนสีผิวและฟื้นฟูความยืดหยุ่นไปพร้อมกัน
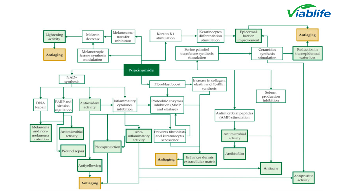
กลไกการส่งสัญญาณที่เกี่ยวข้องกับการชะลอวัยของนิโคตินาไมด์ แสดงให้เห็นถึงผลกระทบหลายด้านของมัน
กลไกการสังเคราะห์ NAD⁺ สนับสนุนอายุยืนยาวของเซลล์ หนึ่งในกลไกสำคัญของการมีสุขภาพดีในวัยสูงอายุคือความสามารถของนิโคตินาไมด์ในการเพิ่มระดับ NAD⁺ การกระตุ้นนี้ช่วยเพิ่มประสิทธิภาพในด้านต่างๆ ดังนี้:
• การตอบสนองการซ่อมแซม DNA
• ความต้านทานของเซลล์ต่อภาวะเครียดจากออกซิเดชัน
• กิจกรรมของไมโตคอนเดรีย
ฟังก์ชันเหล่านี้ช่วยชะลอความแก่ทั้งจากปัจจัยภายในและภายนอก ทำให้ผิวคงโครงสร้างและฟังก์ชันการทำงานที่แข็งแรงขึ้นเมื่อเวลาผ่านไป
กลไกควบคุมการสร้างเม็ดสีเพื่อสีผิวที่สม่ำเสมอ งานวิจัยแสดงให้เห็นว่านิโคตินาไมด์ช่วยลดการถ่ายโอนเมลาโนโซมจากเซลล์สร้างเม็ดสีไปยังเซลล์เคราติโนไซต์ แทนที่จะทำลายเซลล์เม็ดสี มันกลับช่วยปรับสมดุลการกระจายตัวของเม็ดสีได้อย่างปลอดภัย กลไกนี้ส่งผลให้เกิด:
• ลดเลือนจุดด่างดำ
• สีผิวดูสม่ำเสมอยิ่งขึ้น
• ลดการเกิดรอยด่างดำที่เกิดจากรังสียูวีให้น้อยที่สุด
ผลลัพธ์เหล่านี้สอดคล้องกับผลการศึกษาของ PvN ที่แสดงให้เห็นถึงการลดลงของเปอร์เซ็นต์เมลานินอย่างชัดเจน
กลไกต้านการอักเสบและต้านอนุมูลอิสระ การอักเสบเร่งกระบวนการชราภาพโดยการทำลายคอลลาเจนและทำลายเกราะป้องกันผิว นิโคตินาไมด์ยับยั้งไซโตไคน์ที่ก่อให้เกิดการอักเสบและสนับสนุนระบบเอนไซม์ต้านอนุมูลอิสระ ส่งผลให้:
• ลดอาการผื่นแดง
• เสริมสร้างเกราะป้องกันผิวให้แข็งแรงขึ้น
• การป้องกันจากปัจจัยกดดันทางสิ่งแวดล้อม
ผลลัพธ์เหล่านี้สะท้อนให้เห็นในข้อมูลการเกิดผื่นแดงจากการศึกษา ซึ่งแสดงให้เห็นถึงการลดลงของรอยแดงอย่างเห็นได้ชัด
เมทริกซ์นอกเซลล์และเส้นทางการกระตุ้นไฟโบรบลาสต์ ภายในชั้นหนังแท้ นิโคตินาไมด์ช่วยเพิ่มกิจกรรมของไฟโบรบลาสต์ ซึ่งมีส่วนช่วยในด้านต่างๆ ดังนี้:
• เพิ่มการสังเคราะห์คอลลาเจน
• การผลิตอีลาสตินและไฟบริลลินเพิ่มสูงขึ้น
• ความหนาแน่นของผิวหนังดีขึ้น
ผลการศึกษาในปี 2022 แสดงให้เห็นถึงการปรับปรุงความยืดหยุ่นของผิวหนังอย่างเห็นได้ชัด ซึ่งเป็นการยืนยันบทบาทของนิโคตินาไมด์ในการเสริมสร้างความสมบูรณ์ของเมทริกซ์นอกเซลล์
นิโคตินาไมด์มีอิทธิพลต่อกลไกการผลิตน้ำมันบนผิว ช่วยรักษาสมดุลการผลิตน้ำมันพร้อมทั้งสนับสนุนการทำงานของเปปไทด์ต้านจุลชีพ ส่งผลให้ผิวใส สุขภาพดี และป้องกันริ้วรอยก่อนวัยที่เกิดจากการอักเสบ


นิโคตินาไมด์และกลไกการชะลอวัยทำงานร่วมกันในผลิตภัณฑ์เครื่องสำอาง
ซ่อมแซมเกราะป้องกันและให้ความชุ่มชื้น
ด้วยการกระตุ้นการสังเคราะห์เซราไมด์และสนับสนุนปัจจัยให้ความชุ่มชื้นตามธรรมชาติ นิโคตินาไมด์จึงช่วยเสริมสร้างเกราะป้องกัน ซึ่งมีความสำคัญอย่างยิ่งในการป้องกันการสูญเสียน้ำและปกป้องผิวจากความเครียดจากสิ่งแวดล้อม
การปกป้องจากความเสียหายที่เกิดจากรังสียูวี
ด้วยการสนับสนุนการซ่อมแซม DNA และควบคุมเส้นทางการส่งสัญญาณของเซลล์ นิโคตินาไมด์จึงช่วยลดความเสียหายจากแสงแดดที่นำไปสู่ริ้วรอย จุดด่างดำ และการแก่ก่อนวัย
การรักษาสภาพโครงสร้างของผิวหนัง
นิโคตินาไมด์ช่วยป้องกันการเสื่อมสภาพของโปรตีนโครงสร้างโดยการยับยั้งเมทริกซ์เมทัลโลโปรตีเนส (MMPs) ลดการสลายตัวของคอลลาเจน และส่งผลให้ผิวเรียบเนียนและกระชับขึ้น
บทสรุป
ประโยชน์ของนิโคตินาไมด์ต่อผิวได้รับการสนับสนุนจากข้อมูลเชิงกลไกและทางคลินิกมากมาย ด้วยคุณสมบัติในการควบคุมเม็ดสี ซ่อมแซมเกราะป้องกันผิว กระตุ้นการสร้างไฟโบรบลาสต์ ลดการอักเสบ และเพิ่มระดับ NAD⁺ ทำให้นิโคตินาไมด์โดดเด่นในฐานะหนึ่งในส่วนผสมที่มีคุณค่าที่สุดในเครื่องสำอางที่ช่วยชะลอวัย
ผลการศึกษาของ PvN ในปี 2022 ยืนยันบทบาทที่หลากหลายของสารนี้ โดยแสดงให้เห็นถึงการลดลงของเม็ดสีและความยืดหยุ่นที่เพิ่มขึ้นอย่างเห็นได้ชัด เนื่องจากวิทยาศาสตร์ด้านเครื่องสำอางยังคงพัฒนาอย่างต่อเนื่อง นิโคตินาไมด์จึงยังคงเป็นส่วนผสมหลักในผลิตภัณฑ์ดูแลผิวที่ออกแบบมาเพื่อชะลอความแก่ ซ่อมแซมความเสียหายที่มองเห็นได้ และรักษาสุขภาพผิวในระยะยาว
แหล่งข้อมูล:
ความเข้าใจเชิงกลไกเกี่ยวกับหน้าที่หลากหลายของไนอะซินาไมด์: ผลกระทบทางการรักษาและการประยุกต์ใช้ในผลิตภัณฑ์บำรุงผิวเพื่อผิวพรรณที่มีประสิทธิภาพ
ส่วนผสมของโพลีดีออกซีไรโบนิวคลีโอไทด์ วิตามินซี และไนอะซินาไมด์ในรูปแบบทาภายนอก ช่วยลดเม็ดสีผิวและเพิ่มความยืดหยุ่นของผิวโดยการปรับการทำงานของนิวเคลียส
ภาษาจีน
สหรัฐ
สเปน
รัสเซีย
ฝรั่งเศส
เยอรมนี
ภาษาอิตาลี
ญี่ปุ่น
อาหรับ
โปรตุเกส
เกาหลี
แบบไทย
กรีก
อินเดีย




Leave a Message